•产品描述:
U8312是一款耐压为120V的集成三相全桥栅极驱动器,适合于三相电机应用中高速功率MOSFET和IGBT的栅极驱动,同时也集成了给MCU供电的5.0V LDO,集成内部自举二极管,简化了整个供电系统。U8312内置低侧电源和高侧电源欠压(UVLO)保护功能,防止功率管在过低的电压下工作,提高效率。U8312输入脚兼容3.3-5.0V输入逻辑,集成防穿通死区时间为200ns,驱动能力为+2.0A/-2.5A。U8312集成共模噪声消除技术使得高边驱动器在高dv/dt噪声环境能稳定工作,并且使芯片具有宽范的负瞬态电压忍受能力。
•主要特点:
悬浮绝对电压:120V;兼容3.3/5V输入逻辑;驱动电流:+2.0A/-2.5A(typ.);死区时间:200ns(typ.);集成VCC和VBS欠压保护;集成5.0V LDO;5V LDO集成输出短路保护;集成内部自举二极管;高负瞬态电压承受能力:10V(typ.);集成共模噪音消除电路;TSSOP20、QFN24封装
•典型应用:
BLDC 驱动 ;电动工具 ;小家电
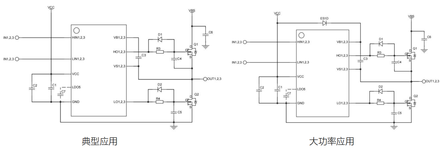
•典型应用电路

Copyright © 2015-2023 绍兴宇力半导体有限公司
浙公网安备33060202001577
浙ICP备2020037221号-1
技术支持:蓝韵网络