•产品描述:U3507D是一个高压降压开关稳压器内置MOSFET。它集成了一个高侧、高电压、功率MOSFET,通常电流限制为10A(IPK)。输入范围适应各种降压应用,使其成为汽车,工业和照明应用的理想选择。迟滞电压模式控制采用非常快的响应。UNIU专有的反馈控制方案最大限度地减少了所需外部组件的数量。开关频率为150KHz,允许元件尺寸小。热停机和短路保护(SCP)提供可靠和容错的操作。低静态电流允许U3507D用于电池供电的应用。U3507D采用DFN5*6-10封装,带外露衬垫。
•主要特点:
• 集成 150V 高压启动电路
• 内置 150V/98 毫欧 MOSFET
• 内置自举二极管
• 滞环控制:无需补偿
• 150 千赫兹开关频率
• 适用于降压应用的 PWM 调光控制输入
• 带集成高端 MOSFET 的短路保护(SCP)
• 低静态电流
• 热关断
• 采用带裸露焊盘的 DFN5*6-10 封装
•典型应用:滑板车、电动自行车控制电源、太阳能系统、汽车系统电源、工业电源、大功率LED驱动器;USB
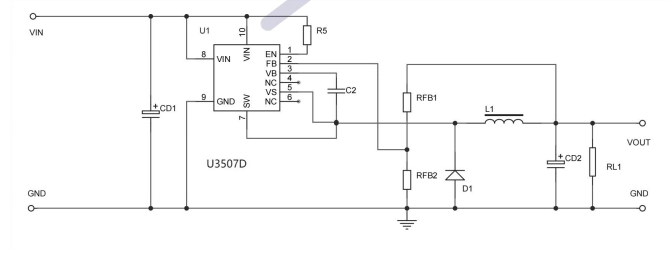
•典型应用电路

Copyright © 2015-2023 绍兴宇力半导体有限公司
浙公网安备33060202001577
浙ICP备2020037221号-1
技术支持:蓝韵网络