■描述:
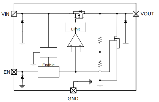
U6213是一款高精度、低噪声、高速、低差的CMOS线性稳压器,具有高纹波抑制和快速放电功能。这些设备为移动电话、笔记本电脑和笔记本电脑以及其他便携式设备提供了一个新的成本效益水平。U6213每0.1V步进可提供1.0V~3.6V输出值范围的产品选择。限流器的折回电路也可作为短路保护和输出引脚的输出限流器。U6213稳压器采用标准SOT23-5L封装。标准产品不含铅和卤素。
■特性
输入电压:2.5V~6.5V,输出范围:1.0V~3.6V,最大输出电流:300mA @ VIN-VOUT=0.5V, PSRR: 75dB @ 1khz,降压电压:220mV @ IOUT=200mA,静态电流:50μA,关断电流:<1μA,推荐电容:1μF,超低输出噪声:20μVRMS;
■应用程序
●MP3/MP4播放器
●手机、无线电话、数码相机
●蓝牙,无线手机
●其他便携式电子设备
■典型应用电路

Copyright © 2015-2023 绍兴宇力半导体有限公司
浙公网安备33060202001577
浙ICP备2020037221号-1
技术支持:蓝韵网络