•产品描述:U3406 400V同步降压控制器通过高输入电压源或高压瞬变输入轨进行调节,最大限度地减少了对外部浪涌抑制组件的需求。高侧开关最小导通时间为60 ns,具有较大的降压比,可实现从100V标称输入到低压轨的直接降压转换,从而降低系统复杂性和解决方案成本。U3406在输入电压低至8.5V的情况下继续工作,如果需要,可以接近100%的占空比,使其成为高性能100V电池汽车应用,ADAS(环视ECU)和HEV/EV系统的绝佳选择。强制pwm (FPWM)操作消除了开关频率变化,以最大限度地减少EMI,而用户可选择的二极管仿真降低了轻负载条件下的电流消耗。测量低侧MOSFET的压降或使用可选的电流检测电阻提供逐周期过流保护。可调开关频率高达0.5MHz,可以同步到外部时钟源,以消除噪声敏感应用中的拍频。
•主要特点:
•设备温度等级1:-40℃~ +125℃环境温度范围
•多功能同步降压DC/DC控制器
宽输入电压范围9.5V至400V
输出电压1.25V至280V可调
带线路前馈的电压模式控制
•三级变频
•60ns最小接通时间高VIN/VOUT比率
•180ns最小关闭时间低辍学
1.1V基准,反馈精度为±1%
•8.5V栅极驱动器用于标准VTH mosfet
220ns自适应死区控制
2A源和2.5A接收能力
•固有的保护功能稳健的设计
打嗝模式过流保护
输入带滞后的UVLO
VCC和栅极驱动UVLO保护
具有滞后的热停机保护
•16针SOP包带可湿侧翼
•使用U3406 WithUNI-SEMI电源设计器®创建定制设计
•典型应用:高功率汽车DC/DC调节器汽车电机驱动器,ADASl HEV/EV电源符合LV-148
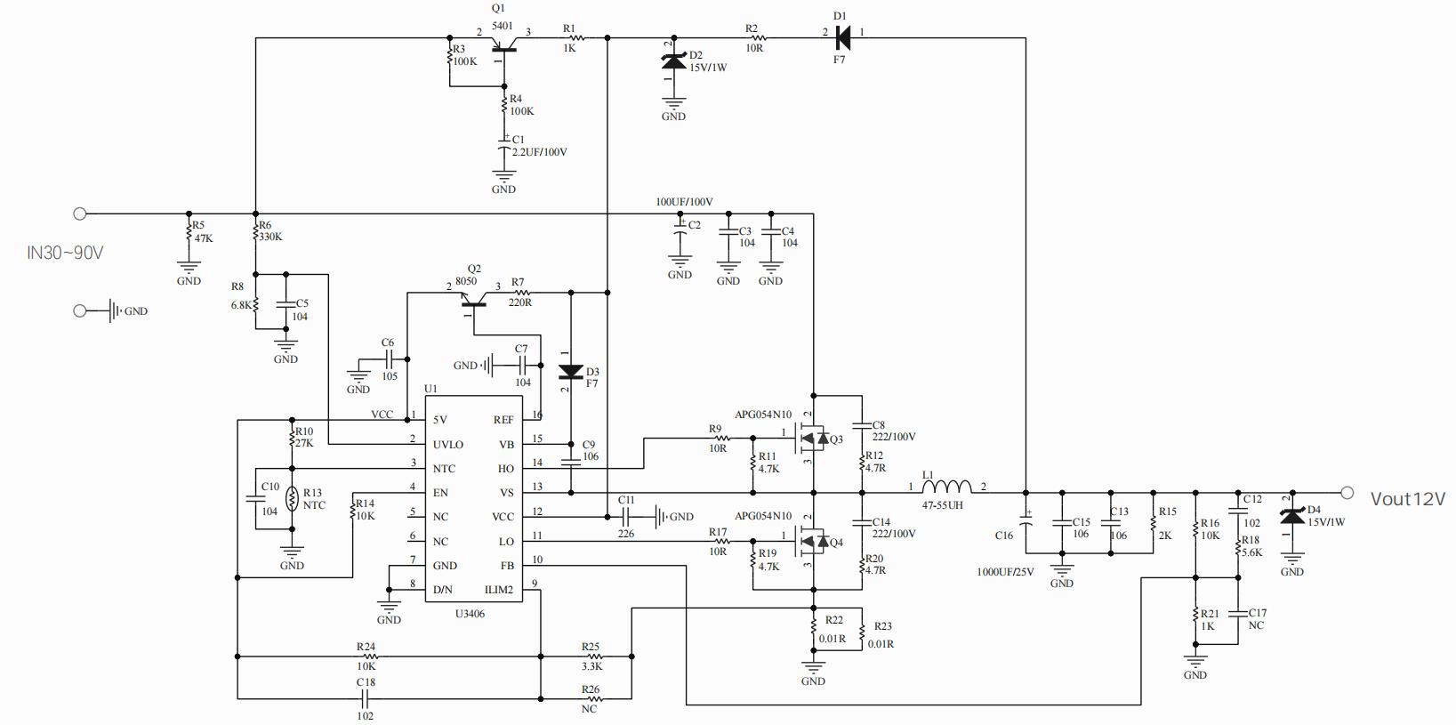
•典型应用电路

Copyright © 2015-2023 绍兴宇力半导体有限公司
浙公网安备33060202001577
浙ICP备2020037221号-1
技术支持:蓝韵网络