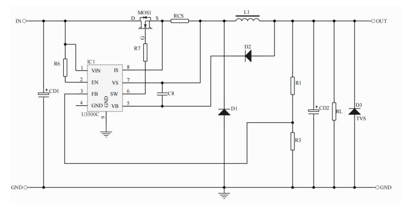
产品描述:U3500C是一款高压降压开关稳压器,用于驱动外部功率MOSFET。输入范围适应各种降压应用,使其成为汽车,工业和照明应用的理想选择。采用滞回电压模式控制,响应速度非常快。UNIU专有的反馈控制方案最大限度地减少了所需外部组件的数量。开关频率为80KHz,允许元件尺寸小。热停机和短路停机(SCS)提供可靠和容错的操作。低静态电流允许U3500C用于电池供电的应用。
主要特点:
内部集成自举供电电路;DC-DC 12V典型开关电流应用;滞后控制:无补偿;80KHz开关频率;降压应用的PWM控制输入;集成集成电路的短路关断(SCS);低静态电流;热关机;可在一个ESOP-8封装与外露垫;
典型应用:摩托车、电动自行车控制电源;太阳能系统;汽车系统电源;工业电源;大功率LED驱动器
•典型应用电路

Copyright © 2015-2023 绍兴宇力半导体有限公司
浙公网安备33060202001577
浙ICP备2020037221号-1
技术支持:蓝韵网络